PlayerPursuits
Web Design & User Research
Shaping the future for collegiate golfers.
Recognition
user GROWTH
~18%
increase in target user acquisition among junior and collegiate golfers.
DESign Awards
+15
awarded across numerous categories within UX, social design, and app development.
adoption rate
~85%
of surveyed participants recommended our new feature to fellow golfers.
INitial observations
A missed potential in one of the fastest growing sport sectors.
While becoming the fastest growing age-group of the US golf community since 2019 (36% growth), PlayerPursuits' active user base only accounts for less than 5% of collegiate and junior golfers.
Between participating in tournaments, preparing a resume, and avidly networking with college coaches or sponsors, young golfers are in their most pivotal time of their career. But despite PlayerPursuits advertising themselves as "the platform to provides the connections, insights and resources to help take your game to the next level," the users they seek most weren't there.
Full disclosure…I had no idea how to play golf.
From watching YouTube videos to interviewing some of our school's team members, I spent 35+ hours studying golf mechanics and scoring to deeply understand the game.
RESEARCH
We wanted to understand the student journey from both sides of the story...
In order to understand this user-base gap, I reached out to 15+ junior (highschool) golfers, collegiate golfers, and recruitment coaches across the US.
Student golfers aren't sure what to prioritize on their applications. With so many different platforms and performance stats, it feels as if its an endless journey.
82% of students answers varied when asked how they log their golf data; some methods analog, some digital, and some relying solely on their parents for help.
Despite being commonly used for viewing students' achievements and in-action content, Instagram isn't a dedicated golf app, and so it's hard to optimize search-ability for coaches.
Key insights: Coaches
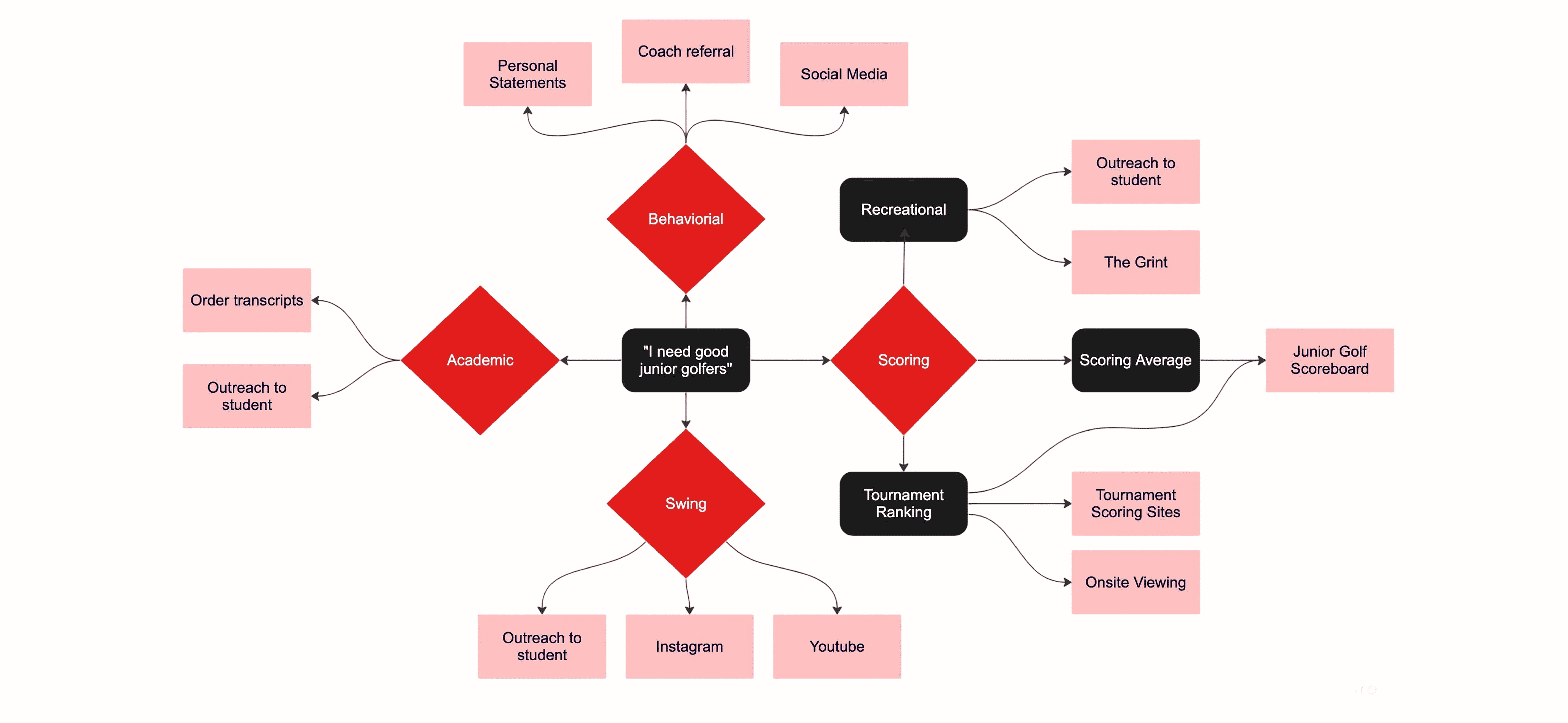
For coaches, scouting talent is like finding a needle in a haystack
Below maps a process of a collegiate coach's typical scouting process for one student.
discovery
A golden opportunity to connect golfers & coaches.
Our research presented an opportunity to situate PlayerPursuit’s as a possible middle ground for both student golfers and recruiters.
design decisions
How E-Sports guided our UI
Drawing from over 50 sports platforms, we looked to shape a profile experience that motivates student athletes to keep their profiles up to date while remaining scannable for coaches.
Redesigning the Legacy UI
The old UI was…to put it nicely…confusing.
At the time that Player Pursuits was made, their development team prioritized quantity of features, not the refinement of them—as a result there were 3 navigation bars on the profile page to fit over 10 profile "sections."
UI Development
Taking inspiration from e-sport profiles, I sketched layouts to prioritize how we would display important student information in a "skimmable way" for coaches.
Final delivery
Profile Features
Our research with student athletes & coaches helped us define three main features of the new profile section.















